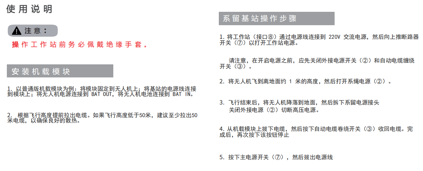
TR-H6500 无 人 机 系 留 供 电 系 统
TR-H6500 系留电源站可适配多种无人机平台,实现24小时滞空作业,应用于系 留照明系统、机载通讯系统、动态监控系统。兼容的无人机包括载重在15-20公斤 的开源无人机和12S或14S供电的无人机。
TR-H6500 无 人 机 系 留 供 电 系 统
参 数
尺寸:490mm(长)x 490mm(宽)x 320mm(高)
电缆长度:120米 / 200米
重量:≤15kg(含100米电缆) (光纤可选)
电缆卷筒:自动/手动
额定功率:天空6.5KW / 地面8KW
额定输入电压:AC 200V~264V / 发电机 / 储能
输出电压:DC 700V~750V
功能:可通过触摸屏实时调整电压、电流、扭矩等
配 件 : 绝缘手套 * 1 USB 灯 * 1 数据线 * 1
220V 电源线 * 1 说明书 * 1 护线拉杆 * 1

注 意 :本产品为精密仪器,使用及运输过程中请避免震动及跌落。
按 钮 / 界 面 描 述





警 告 和 免 责 声 明
· 任何用户非法使用该产品均属违法行为,用户须对使用该产品的所有行为承担责任。
· 公司不承担客户因调试和使用本产品而产生的所有风险和责任(包括直接损失、间接损失或第三方损失)。
· 公司保留对本手册中所述功能因产品升级和变更而发生的变化进行解释的权利。
· 本产品及主要配件保修一年,人为因素(如进水、拆卸等)造成的损坏不在保修范围内。
安 全 警 告
· 本产品并非玩具,不适合18岁以下人士使用。请将本产品放在儿童不能接触的地方,并在儿童在场时操作时务必格外小心。
· 本产品采用400V高压。使用不当可能造成人身伤害。请在使用本产品前仔细阅读产品手册。请勿在电源线通电时触摸电源线和插头 连接器。
·当系留电缆连接器与无人机断开时,请务必关闭系留电源开关。拉动带电电缆时,请佩戴绝缘手套以保护自身安全。如发生触电事故,属于操作失误,后果由客户承担。